
The TDA8946J is a high-performance dual-channel audio amplifier IC capable of delivering 2×15W output power in a Bridge-Tied Load (BTL) configuration. Designed by Phillips Semiconductors, this IC is engineered for crisp stereo sound with very low Total Harmonic Distortion (THD), making it a go-to component for home audio systems, televisions, and DIY audio projects. Its compact 17-pin DIL-bent-SIL package, built-in protection features, and excellent thermal handling make it incredibly easy to work with—even for beginners.
Designed by Phillips Semiconductors, this IC is engineered for crisp stereo sound with very low Total Harmonic Distortion (THD), making it a go-to component for home audio systems, televisions, and DIY audio projects. Its compact 17-pin DIL-bent-SIL package, built-in protection features, and excellent thermal handling make it incredibly easy to work with—even for beginners.
Key Features of the TDA8946J
- Dual BTL configuration: 2×15W continuous stereo output
- Low THD: Less than 0.05% at normal output levels
- Built-in standby/mute functionality for energy efficiency
- Thermal & short-circuit protection for safe operation
- High supply voltage ripple rejection (SVRR)
- Fixed gain for stable and consistent audio quality
- Compact and easy-to-mount 17-pin package
Technical Specifications of the TDA8946J
| Parameter | Value |
| Supply Voltage (V<sub>cc</sub>) | 6V – 18V |
| Output Power (R<sub>L</sub> = 8Ω) | 2 × 15W |
| Gain (fixed) | 26 dB |
| Total Harmonic Distortion | ≤ 0.05% @ 1kHz, P = 1W |
| Quiescent Current | ~35 mA |
| SVRR (Ripple Rejection) | >50 dB |
| Operating Temperature | -40°C to +150°C |
| Package Type | DIL-bent-SIL 17-pin |
| Thermal Protection | Yes |
| Short-circuit Protection | Yes |
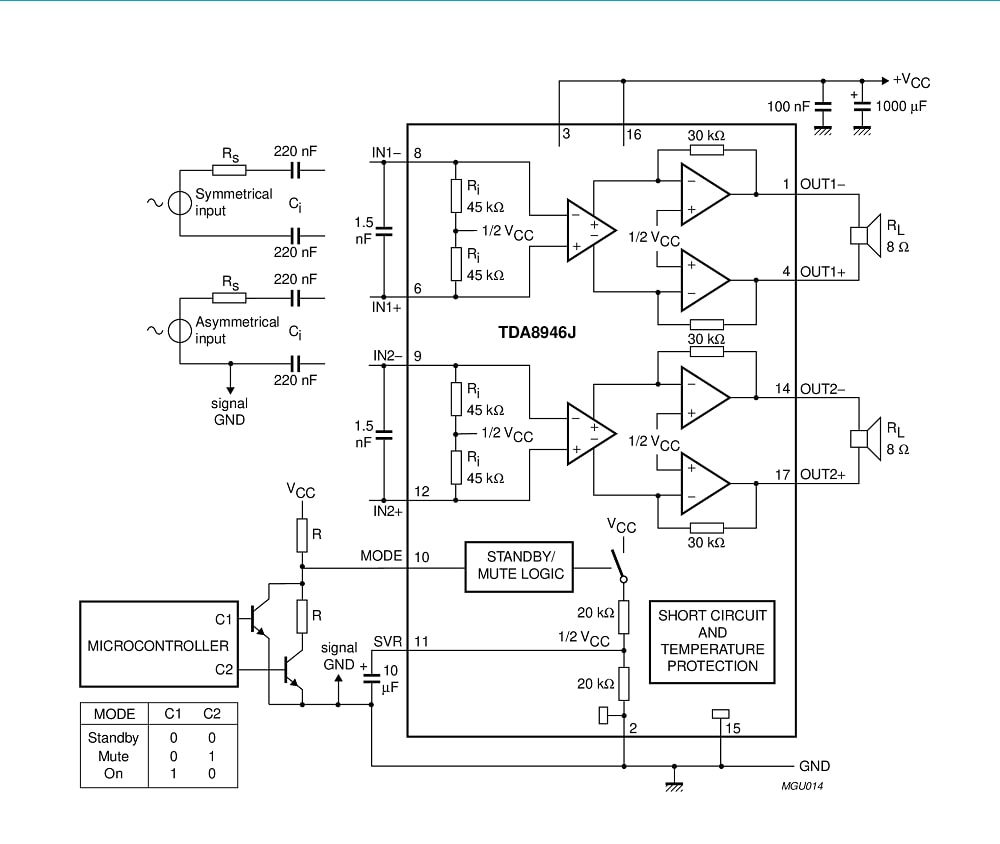
TDA8946J Pinout Diagram (Block Diagram) and Pin Configuration Table

| Pin | Name | Description |
| 1 | OUT1− | Output 1 negative terminal (Channel 1 speaker out −) |
| 2 | GND1 | Ground (common reference for power and signal) |
| 3 | VCC1 | Supply Voltage Channel 1 (+12V to +18V typical) |
| 4 | OUT1+ | Positive Loudspeaker Terminal 1 |
| 5 | NC | Not Connected |
| 6 | IN1+ | Positive Input 1 |
| 7 | NC | Not Connected |
| 8 | IN1- | Negative Input 1 |
| 9 | IN2- | Negative Input 2 |
| 10 | Mode | Mode Selection Input (standby, mute, operating) |
| 11 | SVRR | Half Supply Voltage Decoupling (ripple rejection) |
| 12 | IN2+ | Positive Input 2 |
| 13 | NC | Not Connected |
| 14 | OUT2- | Negative Loudspeaker Terminal 2 |
| 15 | GND2 | Ground (duplicated for thermal and electrical balance) |
| 16 | VCC2 | Supply Voltage Channel 2 (+12V to +18V typical) |
| 17 | OUT2+ | Positive Loudspeaker Terminal 2 |
Sample Schematic Diagram (circuit diagram)
Below is a simple schematic diagram of the TDA8946J Integrated Circuit.

TDA8946J Datasheet
Kindly click on the link ahead to see and download the datasheet of the 8946J TDA IC… TDA8946J Datasheet…
How the TDA8946J IC Works
The TDA8946J IC operates using two fully integrated BTL (Bridge-Tied Load) amplifiers. This allows for more power output without requiring a bulky output capacitor. The internal circuitry ensures a fixed voltage gain, improving simplicity and reducing component count. The MODE pin gives you flexible control over the amplifier’s operation modes—active, mute, or standby—with just logic level adjustments. Smart protections are baked in to protect the IC from thermal damage or short circuits.
Applications
- TV and LCD stereo audio systems
- DIY portable speaker systems
- Computer audio amplifiers
- Soundbars and compact stereo systems
- Educational audio kits and prototyping
How to Use / Technician Tips
- Always use a heatsink for continuous high-power usage.
- Pull the MODE pin LOW to mute, or HIGH to run normally.
- Use a well-filtered power supply to eliminate hum or noise.
- Pair with a tone control preamp for the best listening experience.
- Connect outputs with correct polarity—Output 1+/− and Output 2+/−.
Packaging Information
- Package Type: DIL-bent-SIL
- Shipped in antistatic, technician-safe packaging
- 17 Pins, ready for vertical or horizontal PCB mounting
- Quality-checked by our in-house team
Personal Note from Dukatronic
“We’ve fixed dozens of TV boards and DIY boomboxes using the TDA8946J. Its crisp stereo output and near-zero distortion make it one of our most trusted ICs on the bench. Whether you’re a first-time builder or a seasoned tech, this IC won’t let you down. It’s one of our top picks for clean stereo power on a budget.”
— Eddy, Technician at Dukatronic
Why Shop With Us?
At Dukatronic, we don’t just sell components—we live and breathe electronics. Here’s why we’re your best bet:
- All ICs are verified as genuine and authentic from the source
- Same-day dispatch across Kenya
- Local store, local support—no import stress!
- Friendly advice and personalized recommendations
- 100% satisfaction guarantee
Buy Now
Ready to power up your stereo project or TV repair? Order the TDA8946J IC from Dukatronic today and enjoy reliable, high-quality sound amplification at a price that respects your budget. Check our integrated circuits shop for more ICs as you also have a look at related TDA ICs below…
